禄劝彝族苗族自治县人民政府 www.kmlq.gov.cn

政府信息公开

政府信息公开指南
政府信息公开制度

索引号: 01512812X-202510-102685 主题分类: 医疗卫生
发布机构:  昆明市禄劝县人民政府办公室 发布日期: 2025-10-20 10:15
名 称: 禄劝县2025年巩固拓展脱贫攻坚医疗保险待遇政策宣传
文号: 关键字:

禄劝县2025年巩固拓展脱贫攻坚医疗保险待遇政策宣传

发布时间:2025-10-20 10:15 浏览次数:0
字号:[ ]

禄劝县2025年巩固拓展脱贫攻坚医疗保险待遇政策宣传

一、 基本医疗保险

图片


       二、门诊慢特病
       二级及以上医院主治及以上医生临床诊断患有医保政策规定范围内的门诊慢性病、特殊病病种的职工医疗保险、居民医疗保险参保人员,申请办理享受“门诊特殊病”“门诊慢性病”病种待遇认定。 
基本医疗保险“门诊慢性病”病种(23种): 冠心病、慢性心力衰竭、慢性风湿性心脏病、肺源性心脏病、慢性阻塞性肺气肿、活动性结核病、支气管扩张、支气管哮喘、脑血管意外(脑出血、脑血栓、脑梗塞、脑萎缩及后遗症)、原发或继发性高血压Ⅱ~Ⅲ级、肝硬化、慢性活动性肝炎、老年性前列腺增生IIo~IIIo、慢性肾小球肾炎、肾病综合症、糖尿病、类风湿性关节炎(包括幼年特发性关节炎、幼年性皮肌炎)、甲状腺机能亢进(减退)、阿尔茨海默病、癫痫、干燥综合症、原发性青光眼、精神病。 
基本医疗保险“门诊特殊病”病种(30种): 克罗恩病、肌萎缩侧素硬化(渐冻症)、特发性肺纤维化(IPF)、多发性硬化、特发性炎性肌病[皮肌炎、抗合成酶综合征、儿童(幼年性)多肌炎/皮肌炎、免疫介导坏死性肌病、线粒体肌病、包含体肌炎、多发性肌炎]、强直性脊柱炎、系统性硬化、脊髓性肌萎缩症、普拉达——威利综合症、特纳综合症、儿童中枢性性早熟、肝豆状核变性、视神经脊髓炎、恶性肿瘤、慢性肾功能衰竭、器官移植术后抗排异治疗、系统性红斑狼疮、再生障碍性贫血(包括遗传性球型红细胞增多症、自身免疫性溶血性贫血)、地中海贫血、血友病、帕金森病、重症肌无力(包括肌营养不良症)、运动神经元病、重性精神病(精神分裂症、分裂情感性障碍、偏执性精神障碍、双相情感障碍、癫痫所致精神障碍、精神发育迟滞伴发精神障碍)、儿童生长发育障碍(生长激素缺乏症)、小儿脑瘫、儿童免疫缺陷病、耐多药肺结核、新冠肺炎出院患者康复治疗、艾滋病抗病毒治疗。   
(一)办理地址
1.线下办理:
(1)禄劝县医保服务大厅经办窗口;(2)乡(镇)卫生院;(3)定点医疗机构,(“门诊特殊病”三级以上医疗机构,“门诊慢性病”二级以上医疗机构-禄劝县域内为禄劝县第一人民医院、禄劝县中医院、禄劝县忠爱医院、禄劝县中西医结合医院)。
2.线上办理:    
(1)微信/支付宝小程序(云南医保);(2)办事通APP(我要办医保);(3)国家医保服务平台APP;(4)国家政务服务平台APP;(5)云南省医疗保障局官网(https://ylbz.yn.gov.cn );(6)云南政务服务平台(http://zwfw.yn.gov.cn);(7)云南医保个人网厅(pc端)(https://ggfw.ynylbz.cn/#/Index)。 
  (二)办理材料1.有效身份证件;2.二级及以上医院、主治及以上医生开具的临床诊断确诊为相关病种的诊断资料(诊断证明、出院证、出院记录、出院小结等其中一种)。 
  (三)办理流程及时限
1.线上办理(1)申请人通过线上办理渠道填写相关信息,上传材料电子版,并提交至参保地医保经办机构受理;(2)医疗保障经办机构受理审核并登记备案,申请人通过线上渠道查询办理结果,下载、打印《云南省特殊病慢性病门诊待遇申请情况告知书》。 
2.现场办理(1)申请人向医疗保障经办机构或定点医疗机构提交办理材料;(2)医疗保障经办机构或定点医疗机构受理审核并登记备案,打印《云南省特殊病慢性病门诊待遇申请情况告知书》交申请人签字确认。 经办机构收到办理申请后20个工作日办结。
备案标识办理成功后,可按如下标准享受相应待遇:

图片


三、城乡居民大病险
城乡居民医保患者一个自然年度内发生的住院费用(含门诊特殊病、门诊急诊抢救、门诊谈判药、日间手术),经城乡居民基本医疗保险按规定支付后,个人年度累计负担政策范围内的医疗费用超过大病保险起付标准以上的部分,由大病保险分段按比例报销。同时对困难群体(救助对象)实行倾斜支付政策。注:大病保险不需要个人申请,达到起付线后自动进入大病保险报销。)

图片


四、职工大额医疗费用补助
职工大额医疗费用补助是基本医疗保险的补充,职工医保参保人自然年度内基本医疗保险住院费用报销超过8万元,自动进入大额医疗费用补助报销。
2023年2月,昆明市医疗保障局、昆明市财政局发布《关于调整昆明市医疗保障制度筹资及待遇政策实施细则相关事宜的通知》,职工大额医疗费用补助的年度最高支付限额由2022年的35万元提升至42万元,支付比例仍按90%执行。


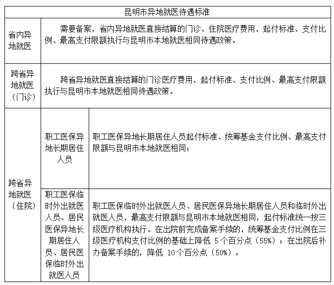
五、异地就医
(一)异地就医备案人员范围有哪些?
1.异地长期居住人员:包括职工医保常驻异地工作人员、异地安置退休人员、居民医保异地长期居住人员等在统筹区外长期工作、生活的人员。
2.临时外出就医人员:包括异地转诊就医人员、因出差或旅游等原因在异地突发疾病急诊抢救人员以及其他情形跨统筹区(含跨参保地和安置地)临时外出就医人员。
(二)异地就医备案途径有哪些?
参保人员跨省和省内异地就医备案,可通过医保经办机构窗口、电话(禄劝县087166392498)、云南公共服务平台(一部手机办事通、云南医保服务公众号、云南医保微信小程序)或国家医保服务平台APP(办理跨省异地就医备案)等渠道即时申请办结。
(三)哪些情形需要办理备案?
1.省内就医备案。昆明市参保人在云南省内其他地区就医,需办理备案手续。
2.跨省异地就医备案。昆明市参保人在省外异地长期居住人员和临时外出就医人员均需按经办规程相关要求办理备案手续。
3.异地急诊抢救人员视同已备案。
(四)异地就医享受怎样的待遇政策?

图片


六、医疗救助
医疗救助是保障困难群众基本医疗权益的基本性制度安排,是在政府主导下、多部门参与、社会支持的工作机制。
(一)哪些人属于医疗救助对象?
根据《昆明市贯彻落实云南省健全重特大疾病医疗保险和救助制度若干措施重点工作任务分工》,医疗救助对象是指符合救助条件的困难职工和城乡居民,具体包括:
1.一类人员:特困人员。
2.二类人员:低保对象、返贫致贫人口。
3.三类人员:低保边缘对象、纳入监测范围的农村易返贫致贫人口、深度困难职工。
4.四类人员:因病致贫重病患者、相对困难职工、符合昆明市规定的其他特殊困难人员。
(二)医疗救助对象认定
医疗救助对象由民政、乡村振兴部门和工会进行认定。具体可以向户籍所在地民政、乡村振兴、工会等部门咨询不同类别救助对象认定标准和程序。
1.民政部门主要做好特困人员、低保对象、低保边缘对象和因病致贫重病患者等救助对象认定工作。
2.乡村振兴部门主要做好返贫致贫人口等农村低收入人口的认定和监测。
3.工会主要做好困难职工认定工作,组织实施职工医疗互助和罹患大病困难职工帮扶。
(三)医疗救助对象能享受哪些医保待遇?
1.资助参保
医疗救助对象参加医疗保险,其个人缴费部分,一类人员给予全额资助,对二、三、四类人员给予定额资助(按照省有关部门确定的标准执行)。具有多重身份的困难群众,按照就高原则给予资助参保。
2.多重综合保障
救助对象参加基本医保,享有三重制度保障权益(基本医保、大病保险、医疗救助),按照“先保险后救助”的原则,基本医保主体保障、大病保险倾斜保障、医疗救助托底保障。
(1)特殊门诊救助。享受慢性病、特殊病和协议期内国家医保谈判药品门诊待遇的医疗救助对象,在定点医药机构进行门诊治疗,经基本医保、大病保险等报销后,医保目录范围内个人自付的门诊费用给予一定比例的救助。特殊慢性病患者每人每年最高救助限额2000元;特殊病和协议期内国家医保谈判药品门诊年救助总额与重特大疾病住院年救助总额合并计算,累计不超过10万元。
(2)普通住院救助。医疗救助对象按照规范转诊在定点医疗机构发生的住院医疗费用,经基本医保、大病保险等报销后医保目录范围内个人自付医疗费用给予一定比例的救助。其中,一类人员按照100%的比例给予救助。二类人员按照三级医疗机构70%、二级医疗机构75%、一级医疗机构80%的比例救助。三类人员经基本医保、大病保险等报销后医保目录范围内个人自付医疗费用累计超过全省上一年度居民人均可支配收入10%的,对超过部分按照三级医疗机构60%、二级医疗机构65%、一级医疗机构70%的比例给予救助。四类人员经基本医保、大病保险等报销后医保目录范围内个人自付医疗费用累计超过全省上一年度居民人均可支配收入25%的,对超过部分按照三级医疗机构50%、二级医疗机构55%、一级医疗机构60%的比例给予救助。每人每年最高救助限额2万元。
(3)重特大疾病救助。将罕见病(被国家列为罕见病)病种,以及国家和省卫生健康、医疗保障等部门发布的重特大疾病病种纳入医疗救助范围,并根据国家和省发布进行动态调整。医疗救助对象按照规范转诊在定点医疗机构第一诊断为重特大疾病病种范围的住院医疗费用,经基本医保、大病保险等报销后医保目录范围内个人自付医疗费用,按照普通住院救助明确的救助对象类别、救助条件、救助起付线、救助比例给予救助。每人每年最高救助限额10万元。
3.倾斜救助
按照规范转诊且在省域内就医(慢性病门诊除外)的医疗救助对象,经三重制度保障后年度内个人自付医保目录范围内医疗费用累计超过户籍地县(市)区因病返贫致贫监测底线的给予倾斜救助(注:倾斜救助不需要个人申请,年度内个人自付医保目录范围内医疗费用累计超过户籍地县(市)区因病返贫致贫监测底线的后自动进入倾斜救助范围)。
4.依申请救助
在昆明市统筹区外参保的医疗救助对象,因门诊或按照规范转诊在定点医疗机构住院,经所参加的当地医保报销后,个人自付医保目录范围内医疗费用,依申请给予救助。
5.先诊疗后付费,住院免押金
对规范转诊,在县域内定点医疗机构住院的第一、二类救助对象,实行“先诊疗后付费”,全面免除其住院押金。
6.“一站式”结算
(1)在昆明市统筹区内参保的,不需要额外申请,可通过“一站式”结算直接享受救助待遇。
(2)在昆明市统筹区外参保的,依照申请在户籍地予以救助。
(四)规范转诊
除复诊、急诊抢救和急危重症外,未按照规范转诊的医疗救助对象,所发生的医疗救助费用原则上不纳入医疗救助支付范围。
即:医疗救助对象如果不是复诊、急诊抢救和急危重症患者,必须在县(市、区)二级及以下医院进行首诊,经县(市、区)二级及以下医院在系统上向省、市三级医院办理转诊转院后,才能到省、市三级医院就诊。若未办理转诊转院手续,直接到省、市三级医院就诊的,则不能享受医疗救助待遇。

名词释义

起付标准:参保人员在享受医疗费用报销之前需要自己先行支付的费用额度。
支付比例:起付标准以上至高支付限额以下,医保基金对参保人员医疗费用的报销比例。
支付限额:基本医疗保险基金支付参保人员医疗费用的上限,超出上限部分不再支付。

(来源:县医保局 编辑:李宗卫 编审:张云松 终审:周明)